10月16日9:00开始正式报名,截至目前已经有学校发布了预报名错误的人员名单以及错误原因,如有涉及,一定要及时自查哦!注意:并非所有学校都会发布这类《考生报名不合格的名单》,因此,大家一定要留意院校和研招网的通知消息,建议绑定学信网公众号,方便及时收到信息通知。如果你没收到信息,目标院校的研招网中也没有发现此类信息的推送,那一般来说是没有什么问题,可以安心复习~中国传媒大学发布报考中国传媒大学2026年硕士研究生网报存疑信息温馨提醒,涉及考生百余名:
华东理工大学发布关于2026年报考硕士研究生考生的重要提醒,附有6份报名出错/不符合条件/存疑人员名单,并且持续更新中:
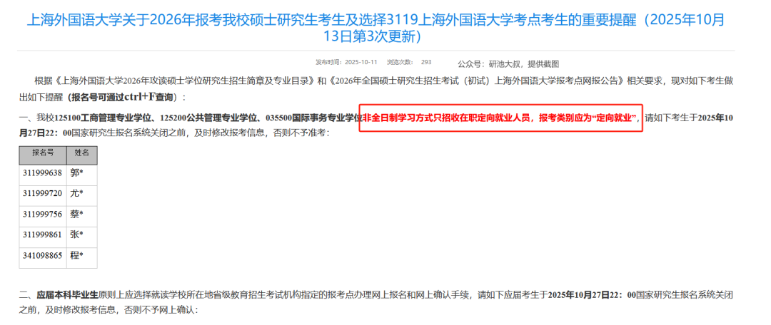
上海外国语大学第三次更新重要提醒,报考上外的以及选择上外作为报考点的考生都需要注意:
2026年硕士统考报考提醒(截至10月13日22:00)其中报考点选错考生,请务必在报名结束前更换报考点。
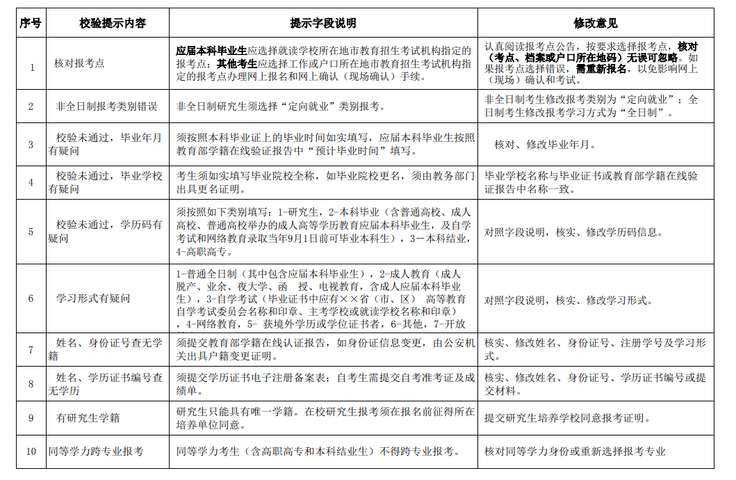
综上可知,错误最多的情况是:
①报考点选错,不在该报考点的接纳范围内(尤其应届在校生选错报考点居多,应选择自己本科院校所在地教育考试院指定的报考点,而不是报考院校,除非有特殊要求必须选择);
②不符合招生单位报考条件,注意专业限制、前提要求,如要求过四六级、不接收同等学力、不接收在读研究生报考、跨专业限制等;
③学历学籍校验未通过,注意部分招生单位要求这部分考生现阶段需提交材料到指定邮箱,请注意查看招生单位公告要求。
②学历学籍校验通过。如果不通过,只需按照报考点要求提供证明材料即可③符合报考点的要求,也就是报考点选对了。这个只能自己去判断,仔细看网报公告!根据报考点的要求,符合就说明选的是对的。④符合招生单位的报考条件。如果不符合报考条件,是有可能被取消报考资格的因此报名之前一定要先看报考院校的招生简章如果以上几条都符合,说明你的报名成功了!等网上确认审核通过,就可以顺利参加初试!因为各个招生单位都无法通过研招网下载考生的联系方式,所以招生单位目前不能单独联系报名出问题的考生,只能通过公示的方法提醒。大家要留意目标院校的最新消息。一方面,我们要及时关注报考院校研招网的动态。另一方面,我们要及时关注网报系统的消息通知。哪怕预报名阶段已经报名缴费,也可以抽空登陆研招网去看看报名是否有新的消息通知。大多数的错误都是可以避免的,所以大家一定要看学校给出的“招生简章”,以及省市招办&报考点的“网报公告”。每年考研初试报名的时候,会有部分同学出现问题导致报名失败。因此为了减少考生报名出错率,各大院校会在预报名之前在研招网上面开通考研咨询周,对学生的报名疑问进行解答。那什么是考研咨询周?可以咨询哪些问题?今天小蛙就来给大家详细讲解一下考研咨询周!
考研咨询周,是教育部规定所有具有研究生招生资格的高校在统一的一段时间内,在研招网上接受考生咨询的一个活动。这个时间段主要是为了帮助考生了解招生政策,减少报名时的错误率。
考研资讯周通常会在考研初试预报名前一周进行,2026考研预报名时间为9月下旬。
(目前研招网页面还没有更新)